Aus RN-Wissen.de
Wechseln zu: Navigation, Suche
Modernes digitales Energiemessgeraet

Der CNY70 ist ein Foto-Reflex-Optokoppler. In einem würfelförmigem Gehäuse befindet sich eine Infrarot-LED als Sender und ein Infrarot-Fototransistor als Empfänger. Damit kann auf kurze Entfernung (wenige Millimeter) das reflektierte Licht der IR-LED durch den IR-Fototransistor gemessen werden.


Kenndaten

Infrarot-LED
maximaler Strom 50mA, maximale Sperrspannung 5V.
Fototransistor
maximaler Kollektorstrom 50mA, maximale Kollektor-Emitter-Spannung 32V, maximale Emitter-Kollektor-Spannung 7V.
CNY70
CNY70 Vishay Pinout
Achtung
Es existiert auch noch ein CNY70 von Temic mit anderer Pinbelegung, dort ist der Fototransistor verdreht eingebaut.


Verwendung

Der CNY70 eignet sich für eine Vielzahl von Sensoren. Z.B. als Liniensensor, Radencoder, Abgrunddetektor und Lichtschranke. Allerdings ist er empfindlich gegen Streulicht, da das Licht der IR-LED nicht moduliert ist.


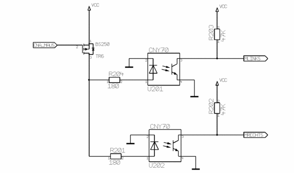
CNY als Liniensensor

CNY70 als Liniensensor

Der Liniensensor benötigt 2 A/D-Wandler-Eingänge des Prozessors. Die CNY70 sollten in Bodennähe angebracht sein (1..4mm). Der P-Kanal FET BS250 dient als Schalter für die IR-LEDs des CNY70. Damit spart man Strom, wenn der Liniensensor nicht benötigt wird. Allerdings wird dafür ein weiterer Prozessor-Ausgang für das Enable-Signal benötigt. HIGH-Pegel schaltet die Sensor-LEDs aus, LOW-Pegel ein. Wird keine Enable-Funktion gewünscht, läßt man den BS250 einfach weg und hängt die Vorwiderstände der Sensor-LEDs direkt an VCC.

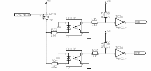
CNY als Radencoder

CNY70 als Radencoder mit Schmitt-Trigger

Die Radencoder benötigen zwei digitale Eingangsports des Prozessors. A/D-Wandler sind nicht nötig, da die Schmitt-Trigger für saubere Logiksignale sorgen. Die AVR-Controller haben bereits Schmidtrigger-Eingänge.

Die CNY70 sollten so nah wie möglch an den Rädern sitzen (1..2mm). Die gewählten Widerstandswerte für R17/R19 bzw. R18/R20 sind optimiert für Radencoder, die auf Transparentfolie gedruckt und auf Aluminium Räder aufgeklebt werden. Für Radencoder, die auf Papier ausgedruckt werden, sind andere Widerstandswerte notwendig.

Der P-Kanal FET BS250 dient als Schalter für die IR-LEDs des CNY70. Damit spart man Strom, wenn der Radencoder nicht benötigt wird. Allerdings wird dafür ein weiterer Prozessor-Ausgang als Enable-Signal benötigt. HIGH-Pegel schaltet die Sensor-LEDs aus, LOW-Pegel ein. Wird keine Enable-Funktion gewünscht, läßt man den BS250 einfach weg und hängt die Vorwiderstände der Sensor-LEDs direkt an VCC.

Alternative Beschaltung

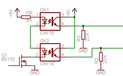
CNY70 Liniensensor oder Radencoder

Zum Stromsparen können ab ca. 3 V Versorgungsspannung die 2 IR-LEDs auch in Reihe geschaltet werden. Zum Schalten der LEDs läßt sich auch ein günstigerer N-MOSFET nutzen.

Wenn die Widerstände gegen Masse sind, kann bei der analogen Auswertung auch die interne Spannungsreferenz für den AD-Wandler genutzt werden. Die Widerstände R2 und R3 stellen die Empfindlichkeit ein. Je nach Abstand und Reflektor sind Werte von etwa 3 kΩ bis 100 kΩ sinnvoll. Der Strom durch die LEDs darf bis 50 mA betragen, R1 kann dazu bis etwa 60 Ω bei 5 V Versorgung verkleinert werden. Der maximale Strom wird nur bei viel Fremdlich benötigt, sonst reichen meist auch 20 mA.

Für eine digitale Auswertung kommt das Ausgangssignal einfach an einen Schmitt-Trigger (z.B. 74HC14). Die Eingänge der AVR µCs haben zwar schon Schmitt-Trigger Eingänge, allerdings mit recht wenig Hysterese und entsprechend wenig Störfestigkeit. Die Spannungswerte, ab denen das Ausgangssignal als logisch 1 ("High") oder logisch 0 ("Low") anerkannt werden, sind jedoch festgelegt und können nicht beeinflusst werden.

Alternativ kann das Ausgangssignal des Sensors mit Hilfe eines Komparators/Operationsverstärkers ebenfalls in ein digitales Signal umgewandelt werden. Hier kann die Schaltschwelle und Hysterese komplett selbst festgelegt werden und – bei Verwendung von z.B. Potentiometern – immer wieder neu angepasst werden, was durchaus je nach Lichtverhältnissen in der Umgebung erforderlich sein kann.

Schaltplan Komparator

Die Schaltschwelle kann mit dem Potentiometer (R1) eingestellt werden. Das Signal vom CNY70 wird bei "Signal" angeschlossen. Die Hysterese wird über R3 und R5 (geringfügig auch von R6) festgelegt, beträgt hier etwa 50mV. R6 ist notwendig, da der LM393 einen open-Collector Ausgang besitzt.

Liegt die Signalspannung über der Schaltschwelle (plus Hysterese), wird am Ausgang 0V ausgegeben. Liegt die Signalspannung darunter, wird +5V ausgegeben.

Im LM393 sind zwei Komparatoren enthalten, die Ausführung mit vier Komparatoren heißt LM339.

Parallel zu R6 kann noch eine (Low-Current-)LED mit Vorwiderstand eingebaut werden, um den Ausgangszustand erkennen zu können (nützlich bei der Einstellung der Schaltschwelle).


LiFePO4 Speicher Test