Aus RN-Wissen.de
Version vom 3. Januar 2015, 12:44 Uhr von Inka (Diskussion | Beiträge) (Stromlaufplan kpl.)

Wechseln zu: Navigation, Suche
Balkonkraftwerk Speicher und Wechselrichter Tests und Tutorials

IR-bake 1.0 und 1.1

IR-bake 1.0 für RP6

Verwendetes System:

RP6 V1, m32, multi-IO, LCD Display 4x20

Beweggründe, Ziele:

Im laufe des Projektes für die induktive Ladestation ergab sich die Frage, ob diese Ladestation auch zuverlässig mit Hilfe einer IR- bake gefunden werden kann.

Die Anleitung beschreibt den IST-Zustand des Projektes, ohne groß auf die Sackgassen und Irrwege aus der Entwicklungszeit einzugehen. Wenn aber irgendwo Bauteile oder Programmzeilen auftauchen, die ohne Hinweise auf diesen Prozess unverständlich wären, versuche ich detaillierter auf das Thema einzugehen. Wer den ganzen Weg nachverfolgen will (eigentlich empfehlenswert) kann es hier ( IR-bake ) tun. Am Ende finden sich auch ein Paar Ideen was und wie man weitermachen könnte...

Mir ging es hier mehr oder weniger darum, nachzuweisen, dass es mit relativ geringem Aufwand möglich ist, mit Hilfe dieser IR-bake die Ladestation (oder was auch immer) über eine Entfernung von 5-6 Metern zu finden.

Last but not least – es soll eine Anleitung vom Anfänger für Anfänger sein, ich hoffe ich kann diesem Anspruch gerecht werden. Das Wort „einfach“ habe ich versucht zu vermeiden, für mich war es auch nicht einfach, trotz Hilfe aus dem Forum...


Eine reine Vorsichtsmaßnahme – jeglicher Nachbau geschieht auf eigenes Risiko...


hier sind die Ursprünge der Schaltungen:

IR-bake (Stromlaufplan und Beschreibung) http://www.robotroom.com/Infrared555.html

Blinker (astabile Kippstufe mit einstellbaren Zeiten) http://www.domnick-elektronik.de/elek555.htm



Und nun geht es zu der Anleitung...

IR-Empfänger

Als Empfänger soll der IR-Empfänger des RP6 in unveränderter Form Verwendung finden

IR-Sender

Angefangen habe ich mit dem Aufbau des IR-Senders, experimentiert habe ich später – um die Leistung zu steigern - mit den Vorwiderständen der IR-LEDs und den Basiswiderständen des Q2. Die Werte im Stromlaufplan sind der letzte Stand.


IR-Sender auf Steckbrett
IR-Sender Lötseite
IR-Sender Bauteilseite

Das Steckbrettmodell habe ich recht früh gegen eine gelötete Version getauscht, die Wackelkontakte beim Steckbrett haben mich gestört...


Der grundsätzlichen Kontrolle ob die Schaltung läuft dient die grüne LED (rote am Steckbrett), ob die IR-LEDs leuchten kann man letztendlich nur mit einer digitalen Kamera sehen.



Die verwendeten IR-LEDs sind die gleichen, wie sie auch im RP6 verbaut sind (LD 271 L), 5 deshalb, weil man damit recht gut einen Halbkreis abdecken kann.

Die beiden USB-Stecker sind von der Funktion her nicht erforderlich, bei verschiedenen Testaufbauten haben sie sich aber auch als mechanische Halterungen für die bake und für den Test für den Abstand der IR-Strahlungsebene vom Boden bestens bewährt.

IR-Sender im Halter, IR-Dioden unten
IR-Sender im Halter, IR-Dioden oben
IR-bake kpl. am Kabel hängend
IR-bake kpl. im Halter stehend

Im Verlauf der Tests habe ich verschiedene Bauteile nachträglich „gesockelt“, wenn jemand verschiedene Bauteilkombinationen testen will und sich spätere mühsame Lötarbeit ersparen will – der Steckbrettaufbau (zumindest meiner) eignet sich für solche Tests nicht - sollte es von vorne herein vorsehen (Widerstände in der Basisleitung des Q2, der Q2 selbst, Vorwiderstände der LEDs, der IC2, evtl. die IR-LEDs – wenn man leistungsfähigere einsetzen möchte.

Stromlaufplan des Senders:

Stromlaufplan IR-bake Sender


Softwareänderungen RP6 base

Um den IR-Sender mit dem IR- Empfangssystem des RP6 testen bzw. später auch betreiben zu können, musste die Software für die RP6-Basis geändert werden:

in der "RP6Base_I2CSlave.c" wurde das Register 30 eingeführt:

(die Zeilennummern sind „meine“ Zeilennummern!)
-----------------------------------------------------------------------------
Zeile	Inhalt								Vorgang
-----------------------------------------------------------------------------
85	uint8_t pb2_value;                                              //hinzu
231	#define I2C_REG_PB2_VALUE 30					//hinzu
272	2CTWI_readRegisters[I2C_REG_PB2_VALUE] = (uint8_t)(pb2_value);	//hinzu
483	pb2_value = (PINB & (1<<PINB2));	                        //hinzu
------------------------------------------------------------------------------

Wenn kein IR-Signal anliegt, hat der Empfänger High-Pegel, dann ist PINB2 (also Bit 2) gesetzt, binär = 0b00000100 (dezimal 4), der Inhalt von Register 30 =4. Wenn ein IR-Signal anliegt, ist das Bit nicht gesetzt, binär = 0b00000000 (dezimal 0), also Register 30 = 0.


Die Funktion „readAllRegisters“ (verwendet in einer der Demos) wurde – um auch das Register 30 lesen zu können - geändert in:

/***********************readAllRegisters********************/
void readAllRegisters(void)
{
    I2CTWI_transmitByte(I2C_RP6_BASE_ADR, 0);
    I2CTWI_readBytes(I2C_RP6_BASE_ADR,RP6data, 31);
    writeString_P("\nREADING ALL RP6 REGISTERS:");
    uint8_t i = 0;
    for(i = 0; i < 31; i++)
    {
        if(i % 8 == 0)
            writeChar('\n');
        else
            writeString_P(" | ");
        writeChar('#');
        writeIntegerLength(i,DEC,2);
        writeChar(':');
        writeIntegerLength(RP6data[i],DEC,3);
    }
    writeChar('\n');
}
/*******************************************************/

Es wurde später noch eine neue Funktion eingeführt in der nur das Register 30 gelesen und ausgegeben wird, dazu aber später.

Testaufbau IR- Sender

Die IR-bake wurde zunächst in diesem Testaufbau getestet:

Testaufbau IR-Sender









Entfernung Sender - Empfänger ca. 30cm, wurde auf dem IR-Sender – zunächst ohne die Blinkerplatine - am Poti R6 die Sendefrequenz von 36kHz eingestellt:

36kHz des IR-Senders auf dem Oszilloskop
Einstellungen am Oszilloskop
Anschluss des IR-Senders
Tabelle Frequenzberechnung IR-Sender

das Foto links entspricht ca. 36kHz (7DIV und 5.95 Perioden), daneben die dazu notwendigen Einstellungen am Oszilloskop, rechts der Anschluss des OSZI an der Senderplatine (Masse und Kollektor von Q2). Ganz rechts noch eine Tabelle, mit der ich die Frequenz berechnet habe:


Ich kann mir vorstellen, dass man bei laufender Software am RP6 die Einstellung der 36kHz (mit der „readAllRegister“ Funktion und sendendem IR-Sender) anhand des Empfangs oder eben keinen Empfangs am RP6 auch ohne Oszilloskops hin bekommt.


Die Versuche mit der IR-bake allein haben gezeigt, dass die Änderungen an den Vorwiderständen der IR-LEDs und den Basiswiderständen des Q2 bei den im Stromlaufplan angegebenen Werten Schluss ist, der Q2 wurde dann zu heiß ohne dass sich die Entfernung zwischen Sender und Empfänger nennenswert erhöhen ließ.

Um die Leistung des Senders zu erhöhen und die IR-LEDs vor Überhitzung und Ausfall zu schützen kommt jetzt der Blinker ins Spiel.

Blinkerschaltung:

Da die Senderplatine bereits fertig war, habe ich mich dazu entschlossen eine neue Schaltung quasi „huckepack“ auf die Lötseite der Senderplatine zu setzen, mit vier Stift- und Buchsenkontakten steckbar verbunden. Drei von ihnen verbindend, der vierte nur als mechanische Stabilisierung der oberen Leiterplatte. Die Kontakte haben „oben und unten“unterschiedliche Abstände, um falsches Stecken zu vermeiden. Durch die steckbare Blinkerplatine konnte ich die Blinkfrequenz unabhängig von der Senderplatine einstellen (Potis R1 und R2). Es ging aber auch mit Einzellitzen als Steckverbindungen zwischen der Sender- und Blinkerplatine (siehe Bilder im Abschnitt „Anpassung der Sende und Empfangsfrequenz zwischen RP6 und der bake“).

Vorsicht – die Senderschaltung funktioniert auch ohne die Blinkerplatine im „Dauerfeuer“, der Q2 auf der Senderplatine wird allerdings ziemlich heiß!

Blinker Bauteilseite
Blinker Lötseite
IR-Sender und Blinker in Steckposition

Stromlaufplan des Blinkers:

Stromlaufplan IR-bake Blinker

im zugehörigen Thread im Forum[1] wird - auch wenn die Schaltung in der Praxis funktioniert - zurecht darauf hingewiesen, dass es möglich ist, dass die Funktion z.B. durch Bauteiltoleranzen beeinträchtigt wird:


Der Teil mit dem Blinker ist verdächtig: die Kopplung zum IR Sender sollte mit der LED nicht mehr Funktionieren. Also besser die rote LED direkt an den Ausgang des NE555, und den Transistor nur zur Kopplung mit der IR Stufe. Bei der LED sollten es auch mehr als 47 Ohm Vorwiederstand sein. Alternativ könnte man die Kopplung über den Reset Eingang des NE555 machen - das geht auch ohne den Transistor.


Eine korrigierte Schaltung siehe Stromlaufplan Bake komplett...

Testaufbau des Blinkers

Messaufbau mit Litzen zwischen IR-Sender und Blinker
Testaufbau Blinker
Testaufbau IR-bake


Mit den Potentiometern R1 und R2 kann die Dauer der Ein- und Aus- Phasen des Blinkers eingestellt werden, siehe der Abschnitt „ Anpassung der Sende und Empfangsfrequenz zwischen RP6 und der bake“.

IR-bake kpl.

Man kann es sich beim Nachbau überlegen, ob man die beiden Leiterplatten zu einer zusammenfasst und eventuell statt zwei NE555 einen NE556 verwendet. Sicher möglich, aber das muss jeder für sich entscheiden. Wahrscheinlich vereinfacht es die Schaltung, evtl. aber wird die Einstellung der beiden Funktionen (Sender und und Blinker) erschwert.

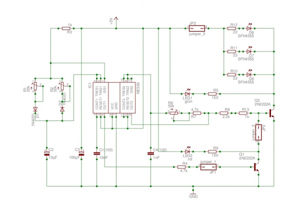
Stromlaufplan kpl.

Der Stromlaufplan beider (hier zusammengesteckt und mit zwei NE555 versehen) Platinen zusammen:

Stromlaufplan IR-bake kpl.


Hier der korrigierter Stromlaufplan der kompletten IR-Bake, zusammengesteckt und mit zwei NE555 versehen, Korrektur bei LED1 (Aufgebaut und getestet wurde diese Version der Schaltung nicht)

Stromlaufplan (korrigiert) IR-bake kpl.

Testaufbau IR-bake kpl.

2014_05_04_case_1_signaltest Testaufbau für case1, Frequenz 2 / Sek. Entfernung 85cm

2014_05_04_case_1_signaltest 5m Testaufbau für case1, Frequenz 1 / Sek. Entfernung 5m. Unregelmäßiger Empfang (Wechsel der multi-IO LEDs von rot auf grün)

2014_05_14_case_1_signaltest_6m Testaufbau für case1, Frequenz 2 / Sek. Entfernung 6m. Der Empfang ist besser

2014_05_04_case_2_signaltest Testaufbau für case2, Entfernung 85cm

Anpassung der Sende und Empfangsfrequenz zwischen RP6 und der bake

mit dieser Software wurden die Frequenzen aneinader angepasst:

#include "RP6ControlLib.h"
#include "RP6I2CmasterTWI.h"
#include "RP6Control_MultiIOLib.h"
#include "RP6Control_I2CMasterLib.h"
#include "RP6Control_LFSBumperLib.h"
#include "RP6ControlServoLib.h"
#include "standard.h"
//#include "navi_1.h"


#define I2C_RP6_BASE_ADR 10

/******************variablen***************************/

uint8_t transmit_buffer[10];
uint8_t RP6data[32];

uint8_t i, j;
uint8_t temp;


uint8_t feld_IR[200];
uint8_t IR_wert[1];

/****************variablen folge linie********************/
unsigned char speed;
int16_t speedLeft,speedRight;
//uint8_t speedLeft,speedRight;
//unsigned int lineData[2];
uint16_t lineData[2];
int x, xalt, don, doff, kp, kd, ki, yp, yd, yi, drest, y, y2, isum;

/**************follow line***************************/
void FollowLine (void)
{
    unsigned char leftDir = FWD, rightDir = FWD;

//    LineData(lineData);                  // Messung mit LED ON
    lineData[0] = getLFS(CH_LFS_L);
    lineData[1] = getLFS(CH_LFS_R);
    x = (lineData[0] - lineData[1]);
//    x = don - doff;                  // Regelabweichung
//    x = don;
    isum += x;
    if (isum > 16000) isum =16000;         //Begrenzung um Überlauf zu vermeiden
    if (isum < -16000) isum =-16000;
    yi = isum/625 * ki;               //I-Anteil berechnen
    yd = (x - xalt)*kd;               // D-Anteil berechnen und mit
    yd += drest;                     // nicht berücksichtigtem Rest addieren
    if (yd > 255) drest = yd - 255;      // merke Rest
    else if (yd < -255) drest = yd + 255;
    else drest = 0;
//    if (isum > 15000) BackLED(OFF,ON);   // nur zur Diagnostik
//    else if (isum < -15000) BackLED(ON,OFF);
//    else BackLED(OFF,OFF);
    yp = x*kp;                        // P-Anteil berechnen
    y = yp + yi + yd;                  // Gesamtkorrektur
    y2 = y/2;                        // Aufteilung auf beide Motoren
    xalt = x;                        // x merken
    speedLeft = speedRight = speed;
    setMotorDir(FWD,FWD);
    if ( y > 0)                       // nach rechts
    {
        setMultiIOLED1(1); //StatusLED(GREEN);
        speedLeft = speed + y2;         // links beschleunigen
        if (speedLeft > 255)
        {
            speedLeft = 155;            // falls Begrenzung
            y2 = speedLeft - speed;      // dann Rest rechts berücksichtigen
        }
        y = y - y2;
        speedRight = speed - y;         // rechts abbremsen
        if (speedRight < 0)
        {
            speedRight = 0;
        }
    }
    if ( y < 0)                       // nach links
    {
        setMultiIOLED2(1); //StatusLED(RED);
        speedRight = speed - y2;         // rechts beschleunigen !!!was speed - y2!!
        if (speedRight > 255)
        {
            speedRight = 155;            // falls Begrenzung
            y2 = speed - speedRight;      // dann Rest links berücksichtigen !!was speed - speedRight!!
        }
        y = y - y2;
        speedLeft = speed + y;            // links abbremsen  !! was speed + y!!!
        if (speedLeft < 0)
        {
            speedLeft = 0;
        }
    }
    leftDir = rightDir = FWD;
    if (speedLeft < 20)  mleft_speed = 0; //leftDir = BREAK; // richtig bremsen
    if (speedRight < 20) mright_speed = 0; //rightDir = BREAK;
    setMotorDir(leftDir,rightDir);
    //MotorSpeed(abs(speedLeft),abs(speedRight));
    setMotorPower(abs(speedLeft),abs(speedRight));
}


/********************hauptprogramm*****************************/

int main(void)
{
    initRP6Control();
    multiio_init();
    initLCD();



    setLEDs(0b1111);
    mSleep(500);
    setLEDs(0b0000);

    I2CTWI_initMaster(100);
    I2CTWI_setTransmissionErrorHandler(I2C_transmissionError); //aktiviert I2C fehlermeldungen

    showScreenLCD(" RP6Control M32", " Ir_bake_test_anl", "", "");
    mSleep(2500);
    clearLCD();
    accuspannung();
    mSleep(1500);


    while(true)
    {

        accuzustand();




        /*****************anzeige gedrückter buttons****************/

        clearLCD();
        pressedMultiIOButtonNumber = getMultiIOPressedButtonNumber();

        setCursorPosLCD(0, 0);
        writeStringLCD("1: einzelsignal");
        setCursorPosLCD(1, 0);
        writeStringLCD("2: feldvariable_10ms");
        setCursorPosLCD(2, 0);
        writeStringLCD("3: folge_linie");
        setCursorPosLCD(3, 0);
        writeStringLCD("4: ????");
        mSleep(1500);

        uint8_t key = getMultiIOPressedButtonNumber();


        /********************funktion der buttons*********************/
        if(key)
        {
            switch(key)
            {
            case 1://
                setLEDs(0b0001);
                writeString_P("\n\n messung einzelsignal\n");

                initRP6Control();
                initLCD();

                // ---------------------------------------
                WDT_setRequestHandler(watchDogRequest);

                /*************************************************************/

                while(true)
                {



                    read_Register_30();
                    setMultiIOLED1(0);
                    setMultiIOLED2(0);
                    setMultiIOLED4(0);
					setMultiIOLED3(1);
                    mSleep(100);//600,
	if (IR_wert[0] == 0)
	{

		setMultiIOLED1(1);
		setMultiIOLED3(0);
		mSleep(50);//500, 150

	}

//                    readAllRegisters();
//                    print_Register_30();
//                    mSleep(100);


                    /**************************/
                    uint8_t key_1 = getMultiIOPressedButtonNumber();
                    key_1 = getMultiIOPressedButtonNumber();
                    if(key_1 != 0) break;

                    /**************************/
                }

                break;

            case 2://
                setLEDs(0b0010);
                writeString_P("\n\n messung feldvariable step 10ms\n\n");
                writeChar('\n');
                initRP6Control();
                initLCD();

                while(true)
                {

                    for(j = 0; j < 120; j+=10)
                    {
                        writeChar('\n');
                        writeInteger(j, DEC);
                        writeChar('\n');
                        uint8_t i = 0;
                        for(i = 0; i < 199; i++)
                        {
                            read_Register_30();

                            feld_IR[i] = IR_wert[0];

                            writeIntegerLength(feld_IR[i],DEC,4);
                            if(i % 12 == 0)
                                writeChar('\n');
                            else
                                writeString_P(" | ");

                            mSleep(20+j);

                        }

                    }


                    /**************************/
                    uint8_t key_1 = getMultiIOPressedButtonNumber();
                    key_1 = getMultiIOPressedButtonNumber();
                    if(key_1 != 0) break;

                    /**************************/
                }

                break;

            case 3://
                setLEDs(0b0100);

                clearLCD();
                setCursorPosLCD(0, 0);
                writeStringLCD("folge_linie");
                mSleep(1500);
                clearLCD();
				lfsbumper_init();
                accuzustand();


//                startStopwatch3();

                speed = 20; //50; //100;
                kp = 3;
                ki = 10;
                kd = 70;      // Regler Parameter kd enthält bereits Division durch dt
                drest=0;
                isum=0;
                xalt=0;
//                        sw=0;


                while(true)
                {
                setMotorDir(FWD,FWD);
                setMultiIOLEDs(0);
                mSleep(100);
                setMultiIOLED1(1); //StatusLED(GREEN);
                mSleep(100);



                        speedLeft = speed;
                        speedRight = speed+25;

                    FollowLine();


                    /**************************/
                    uint8_t key_1 = getMultiIOPressedButtonNumber();
                    key_1 = getMultiIOPressedButtonNumber();
                    if(key_1 != 0)
                    {
                        stop();
                        break;
                    }

//                    }
                }

                break;

            case 4://
                setLEDs(0b0010);
                writeString_P("\n\n messung feldvariable step 5ms\n\n");
                writeChar('\n');
                initRP6Control();
                initLCD();

                while(true)
                {


                    for(j = 0; j < 120; j+=5)
                    {
                        writeChar('\n');
                        writeInteger(j, DEC);
                        writeChar('\n');
                        uint8_t i = 0;
                        for(i = 0; i < 199; i++)
                        {
                            read_Register_30();

                            feld_IR[i] = IR_wert[0];

                            writeIntegerLength(feld_IR[i],DEC,4);
                            if(i % 12 == 0)
                                writeChar('\n');
                            else
                                writeString_P(" | ");
                            mSleep(20+j);

                        }

                    }


                    /**************************/
                    uint8_t key_1 = getMultiIOPressedButtonNumber();
                    key_1 = getMultiIOPressedButtonNumber();
                    if(key_1 != 0) break;

                    /**************************/
                }

                break;
            }
        }


    }


    return 0;
}
/***************************************************************************/

Die case1 - case4 werden mit den Tasten 1-4 der multiIO gestartet...


Man sollte vor dem Test die Werte der beiden Potis auf der Blinkerplatine einstellen und die Werte festhalten. Ich habe zwei einigermassen funktionierende Blinkfrequenzen der Blinkschaltung gefunden und etwas ausgiebiger getestet, es gibt sicher noch einige mehr:

Frequenz R1 R2
2 / Sek. 1.1k 3.7k
1 / Sek. 2.7k 4.1k

Bessere Ergebnisse habe ich mit der Blinkfrequenz von 2 / Sek. erzielt. Die „Frequenz“ habe ich nur ganz grob mit einer Stoppuhr „eingestellt“


In der Datei „ir_bake_test_anleitung.c“ sind im wesentlichen zwei Wege enthalten mit denen man wahlweise oder als Kombination die Sende- und Empfangsfrequenz von RP6 und der bake anpassen kann.

Die grüne LED auf der Senderplatine blinkt bei eingeschalteter bake (und aufgesteckter Blinkerplatine) in etwa 2x pro Sekunde, die rote LED auf der multi-IO Platine (bei einem Abstand der bake von ca. 30cm vom RP6) leuchtet dauernd wenn nichts empfangen wird, erlischt bei Empfang und die grüne LED geht an, dieser Wechsel wiederholt sich regelmäßig oder eben unregelmäßig, je nachdem wie die Sende- und Empfangsfrequenz zusammenpassen. Wenn jemand keine multi-IO platine hat, muss andere LEDs verwenden!


Mit case1: kann man durch verändern der Werte von R1 und R2 ein übereinstimmendes, gleichmäßiges Blinken der beiden grünen LEDs (Senderplatine der bake und die multi-IO) einzustellen versuchen. Oder den Wert des mSleep in der Schleife „if (IR_wert[0] == 0)“ versuchsweise verändern, neu compilieren, laden, starten. Das drehen an den Potis ging schneller :-).


Mit case2: kann man sich bei einigermaßen eingestelltem Blinken der bake und der LED am RP6 (es ist zunächst gleichgültig ob regelmäßig oder nicht, es müssen nur beide Seiten blinken) die empfangenen Daten (0000 oder 0004) am Terminal ausgeben lassen. In der Schleife wird der Wert für mSleep in 10er steps von 0 bis 120 erhöht und mit den Werten des Register 30 mit ausgegeben. Terminal abspeichern, bearbeiten. Das sollte anschließend so aussehen:

Ausgabe IR-bake Software case2

Hier kann man sich dann ein Empfangsmuster, welches einem am regelmäßigsten erscheint aussuchen und die oberhalb dieses Musters stehende Zahl (Wert der mSleep-Pause) in die Schleife von case1 eintragen / aufteilen. Kompilieren, starten und schauen wie das gleichmäßige Blinken nun aussieht...

Man könnte - je nach ergebnis - die case 2 oder 4 schleife so umschreiben, dass die mSleep-Länge nur z.B. von 40 bis 60 in 1-er Schritten durchlaufen wird, die Ausgabe auswerten und mit case1 verifizieren...


Case3: hier kann die Funktion FollowLine() getestet werden, die nicht unbedingt zu der Einstellung der bake gehört, bei mir aber mit drin ist...


Case4: noch frei...


Das ganze (case1 / case2) wiederholt man dann solange, bis man zufrieden ist. Und steigert dabei auch die Entfernung zwischen Sender und Empfänger. Die Ausrichtung des Sender und Empfänger für die Tests wird dann schwieriger, ich half mir bei geringeren Entfernungen mit einem Lineal, dann mit einem an beiden Enden festgeklebten Wollfaden. Hier noch zwei Fotos zum Testaufbau:


RP6 Messaufbau 5m Entfernung
IR-bake Messaufbau 5m Entfernung

Störungen durch Reflektionen der IR-Signale

Bei den Versuchen habe ich festgestellt, dass der RP6 manchmal in Richtung bake fuhr, öfters aber auch in andere Richtungen. Verursacht haben es Reflektionen der IR- Strahlen. Bei der bake habe ich durch Reflektoren an den IR-Dioden versucht die Probleme zu beseitigen:

Reflektor für IR-Senderdiode




es handelt sich um einen kleinen Reflektor für 5mm LED von CONRAD, zusammengeklebt mit einem 10mm langem Aluminiumrohr D12x1mm





Den Empfänger am RP6 habe ich mit einem ähnlichem, größerem Reflektor von CONRAD versehen, an die Verhältnisse an der Base-Platine angepasst, zusammengeklebt mit einem 25mm langem Aluminiumrohr D16x1mm sodass er mit einem dickeren doppelseitigem Klebeband direkt vor den IR-Empfänger auf die BASE-Platine aufgeklebt werden konnte. Die Abschirmung ist Innen mit schwarzem Papier ausgelegt, ebenfalls um Reflektionen zu vermeiden.

Reflektor für IR-Senderdiode
RP6 mit Abschirmung am IR-Empfänger
Abschirmung IR-Empfänger Draufsicht
Abschirmung IR-Empfänger Draufsicht





In der Software (bake_suche) habe ich noch eines gemacht – es werden die empfangenen Signale pro bestimmten Zeitraum gezählt, bei 10 wird angenommen, dass es die bake ist.

Es ist schwer zu sagen welche von diesen Maßnahmen mehr Erfolg brachte - ich gehe davon aus, dass es die Kombination war – die Reflektionen spielen keine Rolle mehr...

Übrigens – bei Versuchen draußen habe ich festgestellt, dass offensichtlich durch die „gepulst“ sendenden IR- Dioden die IR- Signale vom Empfänger auch bei Sonnenschein empfangen wurden, offensichtlich werden diese durch die Sonnenstrahlung nicht gestört. Festgestellt habe ich es nicht auf die 5m Entfernung, es waren vielleicht 2 bis 3 Meter...

Software

Die bake soll bei einer bestimmten Akkuspannung automatisch aufgesucht werden. Das wird durch die Einbindung der Funktion Akkuzustand erreicht, diese wird in der Mainschleife einer beliebigen Software aufgerufen. Die Höhe der Spannung bei der der RP6 die Ladestation suchen soll ist ebenfalls in dieser Funktion einstellbar (if vbat...):

/*******************************accuzustand***************************************/

void accuzustand(void) //  accuspannung abfragen und signalisieren

{
LTC2990_measure();
if (vbat < 6.5)
{
buzzer(330);
mSleep(200);
buzzer(330);
mSleep(200);

//bake_suche();

}
}
/********************************************************************************/

in dieser Funktion erfolgt dann der Aufruf der Funktion „bake_suche“ (oben noch auskommentiert)

/*******************************bake_suche***************************************/
void bake_suche(void)
{
        setLEDs(0b0100);
        writeString_P("bake_suche_1  \n");
        writeChar('\n');
        initRP6Control();
        initLCD();
        startStopwatch3();
        t=0;
		do
        {
            if(getStopwatch3() > 50)
            {
read_Register_30();
                if (IR_wert[0] !=0)
                {
                    setMultiIOLED1(1);
                    setMultiIOLED1(0);
                    rotate(80, RIGHT, 5, false);
                    read_Register_30();
                    if (IR_wert[0] == 0) stop();
                }
read_Register_30();
                if (IR_wert[0] == 0)
                {
                    x = getStopwatch3();
                    setMultiIOLED3(1);
                    setMultiIOLED3(0);
                    if (t<10)
                    {
                        t++;
                        if (t == 10)
                        {
                            y = getStopwatch3();
                            z = y-x;
                            writeInteger(x, DEC);
                            writeChar('\n');
                            writeInteger(y, DEC);
                            writeChar('\n');
                            writeInteger(z, DEC);
                            writeChar('\n');
                            t=0;
                            setStopwatch3(0);
                            if (z< 600)
                            {
                                move(100, FWD, DIST_MM(100), false);
                                setStopwatch3(0);
                                t=0;
                                mSleep(400);
                            }
                        }
                    }
                }
            }
        }
        while(!bumper_left && !bumper_right);
        stop();
    }
/*********************************************************************************/

die lib standard.c: (in der u.a. auch die beiden oberen Funktionen enthalten sind)

/*****************************standard.c*******************************************/

#include "RP6ControlLib.h"
#include "RP6I2CmasterTWI.h"
#include "RP6Control_MultiIOLib.h"
#include "RP6Control_I2CMasterLib.h"
#include "RP6Control_LFSBumperLib.h"
#include "RP6ControlServoLib.h"
#include "RP6Control_OrientationLib.h"
#include "standard.h"

/***************************variablen************************************************/

uint8_t RP6data[32];
uint8_t i, j, t;
int16_t x, y, z;
uint8_t temp;
uint8_t IR_wert[1];

/*********************************I2C Error handler***********************************/

void I2C_transmissionError(uint8_t errorState)
{
	writeString_P("\nI2C ERROR --> TWI STATE IS: 0x");
	writeInteger(errorState, HEX);
	writeChar('\n');
}

/************************ Write a floating point number to the LCD or terminal. ******/

void writeDoubleLCD(double number, uint8_t width, uint8_t prec)
{char buffer[width + 1];
    dtostrf(number, width, prec, &buffer[0]);
    writeStringLCD(&buffer[0]);
}

void writeDouble(double number, uint8_t width, uint8_t prec)
{char buffer[width + 1];
    dtostrf(number, width, prec, &buffer[0]);
    writeString(&buffer[0]);
}

/**************************************accuspannungsanzeige*****************************/

void accuspannung(void) //  accuspannung ausgeben
{

multiio_init();
LTC2990_measure();
setCursorPosLCD(0, 0);
writeStringLCD(" accu: ");
writeDoubleLCD(vbat, 4, 1);
writeStringLCD( " V");
}

/*********************************acculadungsanzeige**********************************/

void acculadung(void)
{

clearLCD();
setCursorPosLCD(0, 0);
writeStringLCD(" ADC2: ");
uint16_t adc2 = readADC(ADC_2); // Read ADC Channel 2
setCursorPosLCD(0, 9);
writeIntegerLCD(adc2, DEC);
if (adc2 > 650)
{
setCursorPosLCD(2, 0);
writeStringLCD(" ladespannung ok ");
setMultiIOLED1(1);

}
}

/*************************************accuzustand****************************************/

void accuzustand(void) //  accuspannung abfragen und signalisieren
{

LTC2990_measure();
if (vbat < 6.5)
{
buzzer(330);
mSleep(200);
buzzer(330);
mSleep(200);
//bake_suche();
}

}

/***************************readAllRegister********************************************/

void readAllRegisters(void)
{
    I2CTWI_transmitByte(I2C_RP6_BASE_ADR, 0);
    I2CTWI_readBytes(I2C_RP6_BASE_ADR,RP6data, 31);

    writeString_P("\nREADING ALL RP6 REGISTERS:");
    uint8_t i = 0;
    for(i = 0; i < 31; i++)
    {
        if(i % 8 == 0)
            writeChar('\n');
        else
            writeString_P(" | ");
        writeChar('#');
        writeIntegerLength(i,DEC,2);
        writeChar(':');
        writeIntegerLength(RP6data[i],DEC,3);
    }
    writeChar('\n');
}

/**********************print_register_30*********************************************/

void print_Register_30(void)
{

    writeString_P("\nPRINTING REGISTER 30:");
    uint8_t i = 0;
    for(i = 0; i < 31; i++)
    {
        I2CTWI_transmitByte(I2C_RP6_BASE_ADR, 30);
        IR_wert[0] = I2CTWI_readByte(I2C_RP6_BASE_ADR);
        if(i % 8 == 0)
            writeChar('\n');
        else
            writeString_P(" | ");
        writeChar('#');
        writeIntegerLength(i,DEC,2);
        writeChar(':');
        writeIntegerLength(IR_wert[0],DEC,3);
    }
    writeChar('\n');
}

/*****************************read_register_30**************************************/

void read_Register_30(void)
{
    I2CTWI_transmitByte(I2C_RP6_BASE_ADR, 30);
    IR_wert[0] = I2CTWI_readByte(I2C_RP6_BASE_ADR);
}


/********************************watchdog_request********************************/

void watchDogRequest(void)
{
	static uint8_t heartbeat2 = false;
	if(heartbeat2)
	{
		clearPosLCD(1, 14, 1);
		heartbeat2 = false;
	}
	else
	{
		setCursorPosLCD(1, 14);
		writeStringLCD_P("#");
		heartbeat2 = true;
	}
}


/********************** Heartbeat function************************************/

void task_LCDHeartbeat(void)
{
	if(getStopwatch1() > 500)
	{
		static uint8_t heartbeat = false;
		if(heartbeat)
		{
			clearPosLCD(0, 15, 1);
			heartbeat = false;
		}
		else
		{
			setCursorPosLCD(0, 15);
			writeStringLCD_P("*");
			heartbeat = true;
		}
		setStopwatch1(0);
	}
}



/********************************bake_suche**************************************/
void bake_suche(void)
{

        setLEDs(0b0100);

        writeString_P("bake_suche_1  \n");
        writeChar('\n');
        initRP6Control();
        initLCD();
        startStopwatch3();
        t=0;

		do
        {
            if(getStopwatch3() > 50)
            {

				read_Register_30();

                if (IR_wert[0] !=0)
                {
                    setMultiIOLED1(1);
                    setMultiIOLED1(0);
                    rotate(80, RIGHT, 5, false);
                    read_Register_30();

                    if (IR_wert[0] == 0) stop();

                }
				read_Register_30();

                if (IR_wert[0] == 0)
                {
                    x = getStopwatch3();
                    setMultiIOLED3(1);
                    setMultiIOLED3(0);
                    if (t<10)
                    {
                        t++;

                        if (t == 10)
                        {
                            y = getStopwatch3();
                            z = y-x;

                            writeInteger(x, DEC);
                            writeChar('\n');
                            writeInteger(y, DEC);
                            writeChar('\n');
                            writeInteger(z, DEC);
                            writeChar('\n');

                            t=0;
                            setStopwatch3(0);
                            if (z< 600)
                            {
                                move(100, FWD, DIST_MM(100), false);
                                setStopwatch3(0);
                                t=0;
                                mSleep(400);
                            }

                        }

                    }


                }
            }

        }
        while(!bumper_left && !bumper_right);
        stop();

    }


/************************calculateDetailDir*************************************/

void calculateDetailDir(char *dir, uint16_t heading)
{
    dir[1] = ' ';
    dir[2] = '\0';
    dir[3] = '\0';

    if ((heading <= 11) || (heading >=349)) dir[0] = 'N';
    if ((heading >= 12) && (heading <= 33)) {dir[0] = 'N'; dir[1] = 'N'; dir[2] = 'E';}
    if ((heading >= 34) && (heading <= 56)) {dir[0] = 'N'; dir[1] = 'E';}
    if ((heading >= 57) && (heading <= 78)) {dir[0] = 'E'; dir[1] = 'N'; dir[2] = 'E';}
    if ((heading >= 79) && (heading <= 101)) dir[0] = 'E';
    if ((heading >= 102) && (heading <= 123)) {dir[0] = 'E'; dir[1] = 'S'; dir[2] = 'E';}
    if ((heading >= 124) && (heading <= 146)) {dir[0] = 'S'; dir[1] = 'E';}
    if ((heading >= 147) && (heading <= 168)) {dir[0] = 'S'; dir[1] = 'S'; dir[2] = 'E';}
    if ((heading >= 169) && (heading <= 191)) dir[0] = 'S';
    if ((heading >= 192) && (heading <= 213)) {dir[0] = 'S'; dir[1] = 'S'; dir[2] = 'W';}
    if ((heading >= 214) && (heading <= 236)) {dir[0] = 'S'; dir[1] = 'W';}
    if ((heading >= 237) && (heading <= 258)) {dir[0] = 'W'; dir[1] = 'S'; dir[2] = 'W';}
    if ((heading >= 259) && (heading <= 281)) dir[0] = 'W';
    if ((heading >= 282) && (heading <= 303)) {dir[0] = 'W'; dir[1] = 'N'; dir[2] = 'N';}
    if ((heading >= 304) && (heading <= 326)) {dir[0] = 'N'; dir[1] = 'W';}
    if ((heading >= 327) && (heading <= 348)) {dir[0] = 'N'; dir[1] = 'N'; dir[2] = 'W';}
}

die lib standard.h:

/******************************standard.h*****************************************/

#ifndef STANDARD_H_
#define STANDARD_H_


void writeDoubleLCD(double number, uint8_t width, uint8_t prec);

void writeDouble(double number, uint8_t width, uint8_t prec);

void accuspannung(void);

void acculadung(void);

void accuzustand(void);

void readAllRegisters(void);

void print_Register_30(void);

void read_Register_30(void);

void watchDogRequest(void);

void task_LCDHeartbeat(void);

void bake_suche(void);

void calculateDetailDir(char *dir, uint16_t heading);


#endif /*STANDARD_H_*/

Bauteilebedarf

Artikel Wert Name Anzahl
Kondensator 10nF C1 1
Kondensator 10uF 16V C2 1
Kondensator 0.1uF C3 1
Kondensator 10uF 25V C4 1
Kondensator 1nF C5 1
Diode 1N4001 D1, D2 2
Timer NE555N IC1, IC2 2
IR-Diode LD 271L IR1, IR2, IR3, IR4, IR5 5
LED 3mm rot 20mA LED1 1
LED 3mm grün 20mA LED2 1
Transistor 2N2222A Q1, Q2 2
Potentiometer 100kΩ 64W R1, R2 2
Potentiometer 5kΩ, 64W R6 1
Widerstand 1kΩ 0.1W R3, R15 2
Widerstand 4.7kΩ 0.1W R4 1
Widerstand 47Ω 0.1W R5, R7 2
Widerstand 22Ω 0.1W R8, R9, R10, R11, R12 5
Widerstand 2.2kΩ 0.1W R13 1
Widerstand 10kΩ 0.1W R14 1

videos

Testaufbau für case1, Frequenz 2 / Sek. Entfernung 85cm

http://youtu.be/fpGOCCoK33o

Testaufbau für case1, Frequenz 1 / Sek. Entfernung 5m.

Unregelmäßiger Empfang (Wechsel der multi-IO LEDs von rot auf grün)

http://youtu.be/JfxO0yqqR7g

Testaufbau für case1, Frequenz 2 / Sek. Entfernung 6m. Der Empfang ist besser

http://youtu.be/nV88c8zB5t4

Testaufbau für case2, Entfernung 85cm

http://youtu.be/nsxvsr4du6Y

Suche der IR-bake

http://youtu.be/HqvyWI0y8Z0

IR-bake 1.1 für RP6

IR-bake kpl.

Bei der Bake 1.1 habe ich die beiden Leiterplatten zusammengefasst und statt zwei NE555 einen NE556 verwendet. Dadurch ist die Bake schlanker geworden, die Funktion ist die gleiche. Die Befürchtung, die Einstellung der Bake würde etwas komplizierter oder ungünstiger werden, haben sich nicht bewahrheitet...


hier noch ein paar Fotos:

Breadboardaufbau der Bake 1.1
NE556 mit direkt aufgelöteten Bauteilen
IR-bake 1.1 kpl.
Vergleich Bake 1.0 und Bake 1.1 - hier noch mit 6 IR-LEDs in reihe


aus diesem Video ist die Funktion der Jumper ersichtlich: https://www.youtube.com/watch?v=qXHBNYFRYBc

Stromlaufplan kpl.

Stromlaufplan IR-bake 1.1 kpl.

im zugehörigen Thread im Forum[2] wird - auch wenn die Schaltung in der Praxis funktioniert - zurecht darauf hingewiesen, dass es möglich ist, dass die Funktion z.B. durch Bauteiltoleranzen beeinträchtigt wird:


Der Teil mit dem Blinker ist verdächtig: die Kopplung zum IR Sender sollte mit der LED nicht mehr Funktionieren. Also besser die rote LED direkt an den Ausgang des NE555, und den Transistor nur zur Kopplung mit der IR Stufe. Bei der LED sollten es auch mehr als 47 Ohm Vorwiederstand sein. Alternativ könnte man die Kopplung über den Reset Eingang des NE555 machen - das geht auch ohne den Transistor.


hier eine überarbeitete Version des Stromlaufplanes, diese wurde allerdings nicht getestet bzw. verdrahtet...

Stromlaufplan IR-bake 1.1 kpl. (korrigiert)

Navigation mit Hilfe von zwei baken (1.0 und 1.1)

Baustelle...


Wie geht’s weiter?

Die Funktion „suche_bake“ ist jetzt so ausgelegt, dass der RP6, nachdem er die bake gefunden hat per Bumper stehen bleibt. Das werde / würde ich so ändern, dass er

  • zwar immer wieder überprüft ob er immer noch in Richtung bake fährt, aber auf die Funktion „fahre bis schwarze Linie“ umschaltet
  • beim erreichen der Linie in der einfachen Version per Definition nach rechts (oder halt links) um 90° dreht und auf „followline“ umschaltet und folgt der Linie, bis er eine schwarze Querlinie findet. Sprechen vorher die Bumper an, war rechts die falsche Richtung, er ist gegen die Wand gefahren. Er setzt also einen Stück zurück, wendet um 180° und folgt der Linie solange zurück bis er die schwarze Querlinie gefunden hat
  • in der komfortableren Version weiß der RP6 von seinem Gyro ob er vom Nordost oder Südsüdwest kommt und kann sich beim Finden der Linie entsprechend sofort für Links- oder Rechtsdrehung entscheiden, da er das ja anhand der gespeicherten Richtung in der er die bake vorher „gesehen hat“ erkennt
  • in beiden Fällen hat er nun die senkrecht zur Wand führende Linie gefunden und weiß ob die Wand rechts oder links liegt, dreht auf die Linie und fährt den bekannten Abstand zu Ladestation
  • lädt....


Autor

--inka 16:20, 15. Mai 2014 (CET)


LiFePO4 Speicher Test