Aus RN-Wissen.de
Wechseln zu: Navigation, Suche
Rasenmaehroboter fuer schwierige und grosse Gaerten im Test

K
K (Feststellungen)
Zeile 18: Zeile 18:
 
* Es bietet sich an, am Display PinHd als Anschluss zu verwenden, dann kann man es auch auf einem Steckbrett anschließen.
 
* Es bietet sich an, am Display PinHd als Anschluss zu verwenden, dann kann man es auch auf einem Steckbrett anschließen.
 
* Es werden keine 16 pin female Buchsen (con-lsta) bei z.B. Reichelt verkauft. da genügend Platz auf der Platine vorhanden ist wird eine 20 Pin Buchse im Board eingeplant. Eine 16 Pin Buchse kann somit immernoch eingesetzt werden.
 
* Es werden keine 16 pin female Buchsen (con-lsta) bei z.B. Reichelt verkauft. da genügend Platz auf der Platine vorhanden ist wird eine 20 Pin Buchse im Board eingeplant. Eine 16 Pin Buchse kann somit immernoch eingesetzt werden.
 +
* Das Ätzen der Platine soll auch mit nur einem Layer möglich sein, um im Hobbybereich leicht herstellbar zu sein.
  
 
==Schaltplan und Board==
 
==Schaltplan und Board==

Version vom 2. Juni 2011, 19:57 Uhr

Ansteuerung (m)eines 4x20 Displays (204B SERIES von Displaytech Ltd u.ä.) mit I2C

Einleitung

Für die Ansteuerung eines LCDs per I2C gibt ein paar Projekte im Netz. Ich habe jedoch die Huckepackmontage des Displays vermisst. Im Artikel LCD an RN-Control gibt es sie, jedoch nicht für den Anschluss an I2C. Wegen des Platinenformates des Displays von 90mm x 60mm entspricht dies keinem RN-Platinenformat. Für die Huckepackmontage auf RN-Miniplatinen sind jedoch Bohrungen vorhanden. Die Platine wurde selbst noch nicht gefertigt, dies soll jedoch demnächst passieren.

Spezifikationen

  • Platinenformat für Huckepackmontage des Displays
  • Bohrungen für die Huckepackmontage auf RN-Miniplatine
  • Kontrasteintellung auch ohne Poti möglich
  • Die Spannungsversorgung für Display und Logik ist getrennt. So könnte man die Stromversorgung fürs Display ausschaltbar machen.
    • Ein Stromsparmodus kann jedoch scheinbar auch per Software gesteuert werden, daher wird ein Hardwareschalter als unnötig empfunden.


Feststellungen

  • Für die Huckepack-Montage bieten sich 12mm Abstandhalter an. Für die Abstandhalter DA 12mm von Reichelt müssten die Löcher an Platine und Display jedoch von 2,5mm auf 3,2mm aufgebohrt werden.
  • Bei üblich verwendeten Steckerleisten (PinHD und con-lsta Bibliotheken in EAGLE) ergibt sich ein Platinenabstand von 11mm.
    • Es würde also der Stecker 1mm nicht engesteckt werden. Das sollte man u.U. ei der Montage berücksichtigen. Evtl. könnte man die Abstandhalter 1mm abdrehen.?
  • Es bietet sich an, am Display PinHd als Anschluss zu verwenden, dann kann man es auch auf einem Steckbrett anschließen.
  • Es werden keine 16 pin female Buchsen (con-lsta) bei z.B. Reichelt verkauft. da genügend Platz auf der Platine vorhanden ist wird eine 20 Pin Buchse im Board eingeplant. Eine 16 Pin Buchse kann somit immernoch eingesetzt werden.
  • Das Ätzen der Platine soll auch mit nur einem Layer möglich sein, um im Hobbybereich leicht herstellbar zu sein.

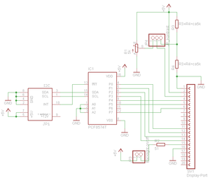
Schaltplan und Board

LCD an I2C Schaltplan
LCD an I2C Board

Der Schaltplan aus dem Artikel LCD-Modul am AVR wurde entsprechend den Spezifikationen angepasst. Schaltplan und Board sollen bald zur verfügung stehen.

Links

Weblinks


LiFePO4 Speicher Test